de
en
Schliessen
Detailsuche
Bibliotheken
Projekt
Impressum
Datenschutz
Detailsuche
Schnellsuche:
OK
Ergebnisliste
Titel
Titel
Inhalt
Inhalt
Seite
Seite
Im Dokument suchen
Mentale Chronometrie und die Effekte eines vierwöchigen mentalen Trainings bei chronischen[...]
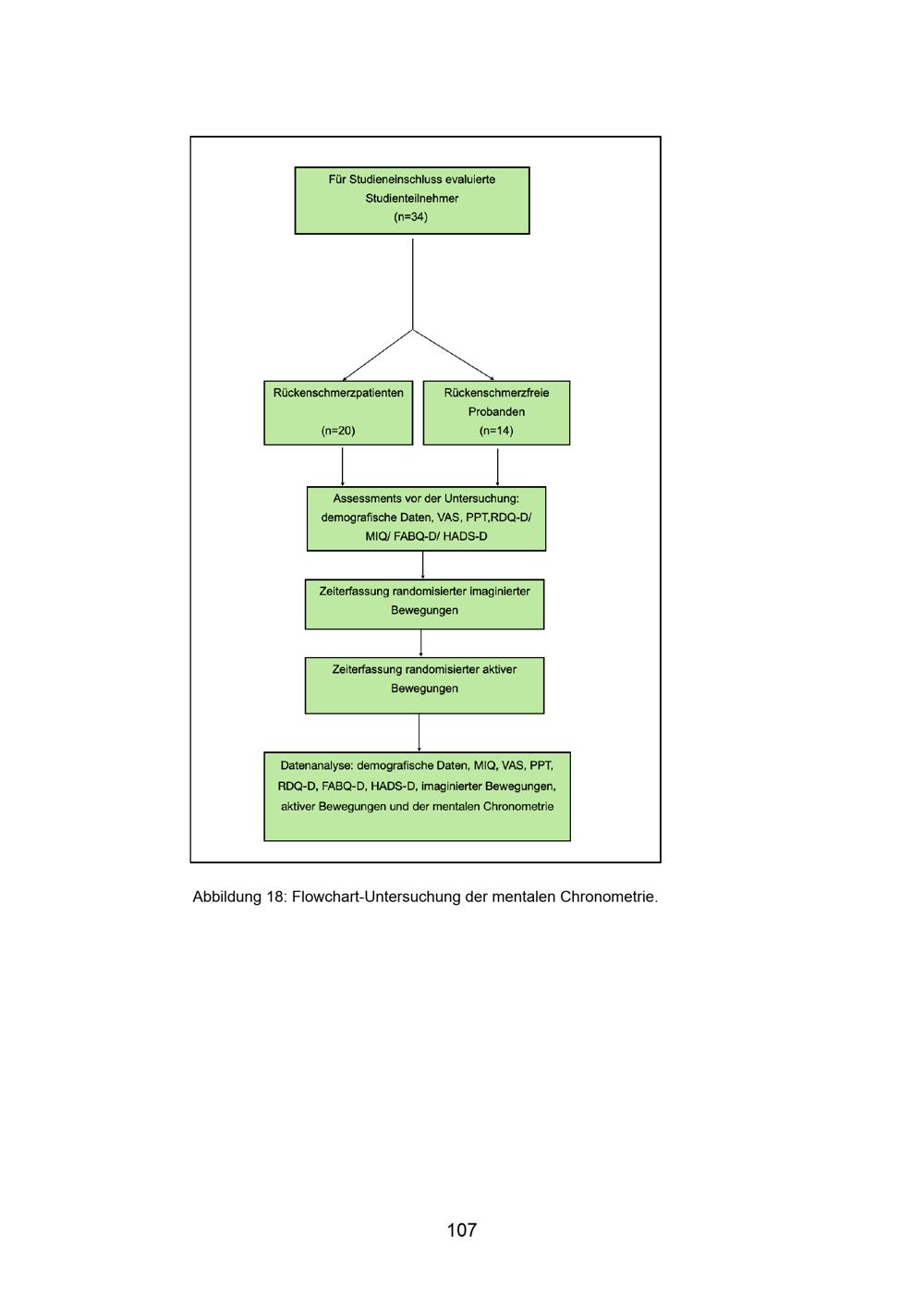
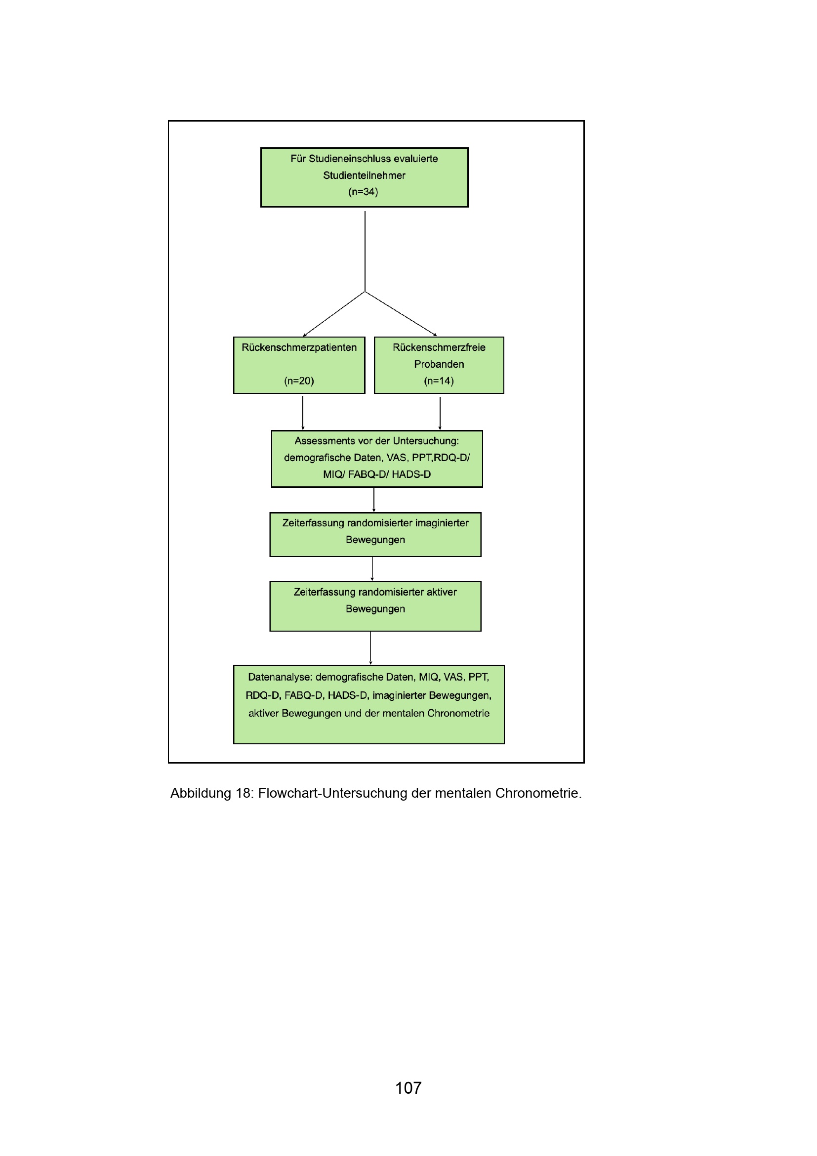
6.6.1 Untersuchungsmethodik der mentalen Chronometrie
Wird geladen ...
Dissertation
Mentale Chronometrie und die Effekte eines vierwöchigen mentalen Trainings bei chronischen Rückenschmerzpatienten / Christoph Michael Kaminski
Entstehung
Wuppertal
Dezember 2021
JPEG-Download
verfügbare Breiten
JPEG groß
JPEG original
Seiten an
Seiten aus