de
en
Schliessen
Detailsuche
Bibliotheken
Projekt
Impressum
Datenschutz
Detailsuche
Schnellsuche:
OK
Ergebnisliste
Titel
Titel
Inhalt
Inhalt
Seite
Seite
Im Dokument suchen
Wayfinding and perception abilities for pedestrian simulations
II Modeling Cognitive and Perceptional Abilities for Wayfinding
General properties of the software framework
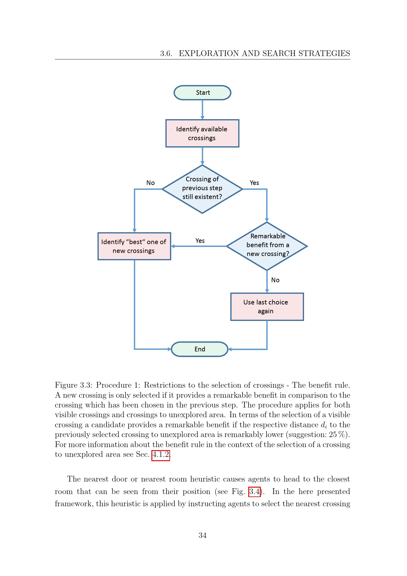
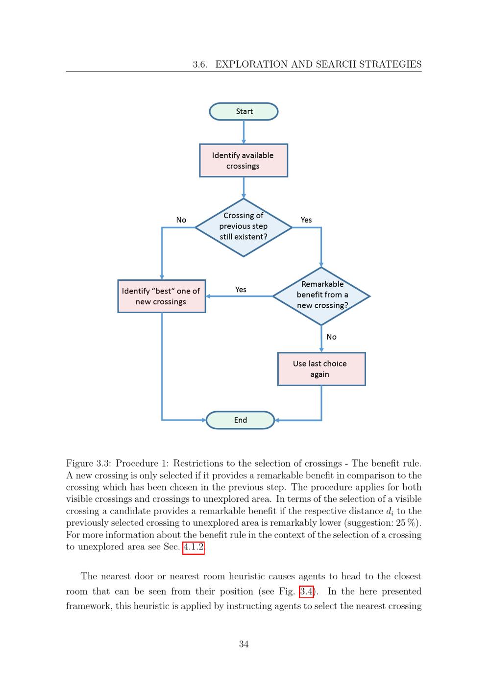
Exploration and search strategies
Wird geladen ...
Dissertation
Wayfinding and perception abilities for pedestrian simulations / Erik Andresen
Entstehung
Jülich
[2018], copyright 2018
JPEG-Download
verfügbare Breiten
JPEG groß
JPEG original
Seiten an
Seiten aus