de
en
Schliessen
Detailsuche
Bibliotheken
Projekt
Impressum
Datenschutz
Detailsuche
Schnellsuche:
OK
Ergebnisliste
Titel
Titel
Inhalt
Inhalt
Seite
Seite
Im Dokument suchen
Development and investigation of the forward beam monitor for the KATRIN experim[...]
A Appendix
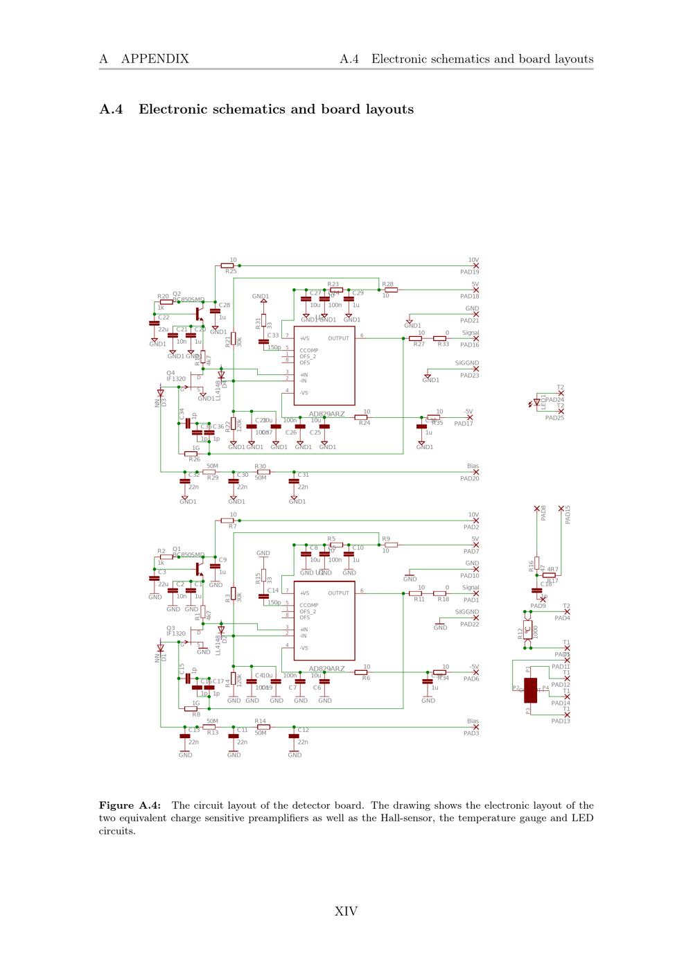
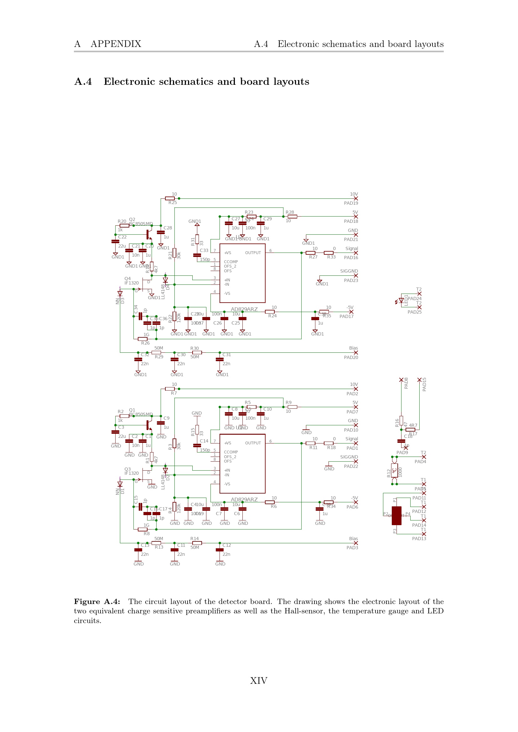
A.4 Electronic schematics and board layouts
Wird geladen ...
Dissertation
Development and investigation of the forward beam monitor for the KATRIN experiment / vorgelegt von Enrico Ellinger
Entstehung
Wuppertal
April 2019
JPEG-Download
verfügbare Breiten
JPEG groß
JPEG original
Seiten an
Seiten aus